Reza Salehi
A comprehensive database of artworks and artists.

VASARI
Art history app for
an art gallery
Challenge
Visitors to art galleries often seek to immerse themselves in the beauty of artworks, yet not all possess expert knowledge. To enhance their experience, they require accessible information to understand the art better. However, guided tours may not always be readily available.
Solution
I aimed to develop an art history app providing users with insights into gallery artworks' historical and aesthetic aspects. The app allows users to expand their knowledge about their favorite artworks.


My Role
Entire product design from research to conception, visualization and testing

Tools
Figma, Photoshop, Illustrator

Duration
3 months
Target Device
Mobile, Laptop
Research
Summary
I conducted extensive user research through surveys to develop the art history app. Initially, we assumed that users' primary challenge was the absence of guided tours, leading to a limited understanding of artworks. However, the research unveiled additional pain points, including non-experts' struggle to appreciate the aesthetic aspects and the inconsistency in available information sources. The assumption that a lack of guided tours was the sole concern was refined to recognize the broader need for a reliable, centralized platform for art information. Users strongly desired an accessible tool that addressed the scarcity of guided tours and catered to their varying levels of art knowledge, providing consistent and accurate insights. This feedback played a pivotal role in shaping the app's features and functionalities to meet the diverse needs of art enthusiasts.
User research
To understand the problem and the user's needs, I conducted an interview with ten people. Here are some of their answers and the data I collected:
Art apps provide convenient access to artworks, but often lack in-depth explanations.
I appreciate the ease of exploring different art styles, yet I crave more interactive features for deeper engagement.
Understanding art terminologies can be challenging. Deciphering symbolism and techniques also poses difficulties.
Interpreting symbolism in artworks can be difficult.
Deciphering artistic techniques can be daunting.
The visual quality of artworks on these platforms is impressive, but the educational resources could be more robust.
User-friendly explanations and customizable learning paths are crucial. Catering to users with varying art knowledge levels ensures inclusivity and accessibility.
Art apps are useful but sometimes shallow
Pain Points
80%
Lack of guided tours.
​
​
Art gallery visitors lack access to guided tours, limiting their ability to delve deeper into the displayed artworks.
70%
Struggle without proper information.
​
Non-expert art enthusiasts struggle to appreciate artworks' historical and aesthetic aspects without proper information.
70%
Lack of a centralized hub.
​
Users lack a centralized hub for artwork information, causing inconsistencies and inaccuracies from diverse sources.
50%
Lack of accessible platforms.
​
visitors seek accessible platforms for continuous learning and engagement with art history, especially regarding their favorite pieces.
Solutions
1
Implementation of virtual guides that are accessible via mobile apps or audio guides.
2
Offer self-guided audio tours accessible via visitors' smartphones, providing detailed historical and aesthetic commentary for each artwork.
3
Creation of a centralized digital platform aggregating accurate information from reliable sources.
4
Offering personalized learning experiences through mobile apps tailored to users' favorite art pieces.
Personas
I created two user personas ( Jeremy and Nancy) based on my findings from the survey results.
Problem statement:
Jeremi, an art-loving architect, seeks detailed information about exhibited art objects in galleries to satisfy his passion for art history.

Problem statement:
Nancy, a chemist, is interested in galleries and seeks general historical information about exhibited art objects due to her limited professional knowledge of art.

User journey map
Nancy:

The art history app should provide easy-to-understand information about art objects for users without artistic knowledge.

Jeremy:
The art history app should provide in-depth, professional information about art objects for users with artistic knowledge.
Design
Storyboard
Scenario
Creation of an art history application designed to assist users in discovering historical and aesthetic details about artworks exhibited in galleries.

Nancy is in a gallery and is enthusiastic about the artwork shown there. She wants to know more about them.

She remembered an art history app that could help.

Open art history app.

She opened the app to search for the information she needed.

She entered the name of the artwork in the app.

Choose type of information you need.

Read information, watch videos, or listen to information voice.

She saved artworks that she thought were interesting to read more about them later.
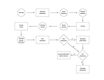
User flow

Site map

Lo-Fi prototype








Usability Testing & Iteration





Design System

Mobile app

Mobile Responsive website

Responsive website for MacBook



